La politique industrielle est un ensemble de mesures interventionnistes des pouvoirs publics, visant à développer certaines activités économiques et à promouvoir le changement structurel. Pour le dire autrement, et comme résumé par Cohen & Lorenzi dans "Politiques industrielles pour l'Europe", la politique industrielle a pour objectif promouvoir des secteurs qui, pour des raisons d'indépendance nationale, d'autonomie technologique, de faille de l'initiative privée, de déclin d'activités traditionnelles ou d'équilibre territorial, méritent une intervention publique.
En 2011, le total des aides d'État non liées à la crise en Europe s'est élevé à 64,3 milliards d'euros, soit 0,5 % du PIB de l'UE. Selon le dernier "Rapport sur les aides d'État accordées par les États membres de l'UE", les cinq États membres qui ont accordé le plus gros volume d'aides à l'industrie et aux services sont l'Allemagne (13,6 milliards d'euros), la France (12,3 milliards d'euros), le Royaume-Uni (4,8 milliards d'euros), l'Espagne (4,5 milliards d'euros) et de l€Italie (3,8 milliards d'euros). En pourcentage du PIB, la France se situe alors dans la moyenne européenne.

Les quatre grands objectifs, qui représentent à eux seuls près de 75% du montant des aides sont (1) l'environnement et les économies d'énergies, (2) le développement régional pour favoriser l'implantation d'entreprises dans certaines régions, (3) la recherche et développement et l'innovation et (4) le soutien aux PME.
Avec la crise, la politique industrielle est en train de retrouver une place prépondérante dans les discours politiques. En France, Arnaud Montebourg et le fameux "Ministère du redressement productif' en sont les symboles. Mais essayons de nous poser les bonnes questions, en analysant quels sont les avantages et les inconvénients de la mise en place de nouvelles politiques industrielles.
Commençons donc par deux questions. Est-ce le rôle de l'Etat de définir les orientations industrielles stratégiques d'un pays en favorisant certaines industries ? Les bureaucrates et les politiciens à la tête de notre pays ont-ils la capacité de "choisir les futures industries gagnantes", sans se faire influencer par des lobbys ou par quelques valises remplies de billets ? Forcément, présenté comme cela, on aurait plutôt envie de répondre "nein" ! Concernant le premier point, et même en supposant que les choix des politiciens soient fait sans pression des lobbys ni corruption, l'Etat fera nécessairement des mauvais choix à certains moments, et des secteurs apparaissant comme "à potentiel" se révèleront finalement être sans lendemain. Dans ce cas, le rôle de l'Etat n'est pas de refuser l'idée même de faire un flop (car cela implique alors aucune prise de risque), mais de limiter ses pertes en cas d'erreur (Rodrick - "Industrial Policy for the 21st century" 2005, Harvard University).
"Optimally, mistakes that result in €picking the losers€ will occur. Public strategies of the sort advocated here are often derided because they may lead to picking the losers rather than the winners. It is important of course to build safeguards against this, as outlined above. But an optimal strategy of discovering the productive potential of a country will necessarily entail some mistakes of this type. Some promoted activities will fail. The objective should be not to minimize the chances that mistakes will occur, which would result in no self-discovery at all, but to minimize the costs of the mistakes when they do occur. If governments make no mistakes, it only means that they are not trying hard enough"
Mais quels sont les arguments en faveur de la politique industrielle, et donc de l'intervention de l'Etat pour encourager le développement de certains secteurs ?
Les économistes prônant une certaine dose d'interventionnisme de l'Etat mettent en avant le fait que sur les marchés, l'information est imparfaite et qu'il existe des externalités empêchant une allocation optimale des ressources. Un exemple d'information imparfaite mis en avant par Pierre-André Buigues dans "La politique industrielle en Europe" est le fait que le système financier peut limiter les crédits et le financement des PME par manque d'information sur les chances de succès des PME. En effet, il peut-être difficile pour une PME ou une start-up de trouver des fonds auprès d'une banque commerciale classique (aversion au risque et règles prudentielles); dans ce cas, une politique industrielle favorisant l'accès aux crédits pour les PME (banque publique d'investissement, garanties bancaires apportées par l'Etat...) peut permettre de corriger cette anomalie de marché et être bénéfique pour le pays.
De même, les externalités négatives (pollution des entreprises sans avoir à en payer les coûts) ou positives (innovation technologique d'une entreprise favorisant l'ensemble du marché) peuvent faire l'objet d'une politique industrielle, afin d'empêcher au maximum les externalités négatives et de favoriser les externalités positives (par exemple en subventionnant les secteurs écologiques ou en favorisant la recherche et développement).
La question est donc de trouver le juste équilibre, entre les aspects positifs d'un interventionnisme d'Etat permettant de promouvoir certains secteurs et de combattre les défaillances du marchés, et les aspects négatifs présentés précédemment (corruption, lobby, incapacité de l'Etat à identifier précisément les secteurs porteurs et distorsions de concurrence). Sur le papier, cela parait faisable, mais c'est en réalité extrêmement complexe étant donné la difficulté à évaluer et à quantifier les bénéfices et les coûts de chaque politique industrielle (difficile de quantifier "à postériori", donc c'est d'autant plus vrai "à priori").
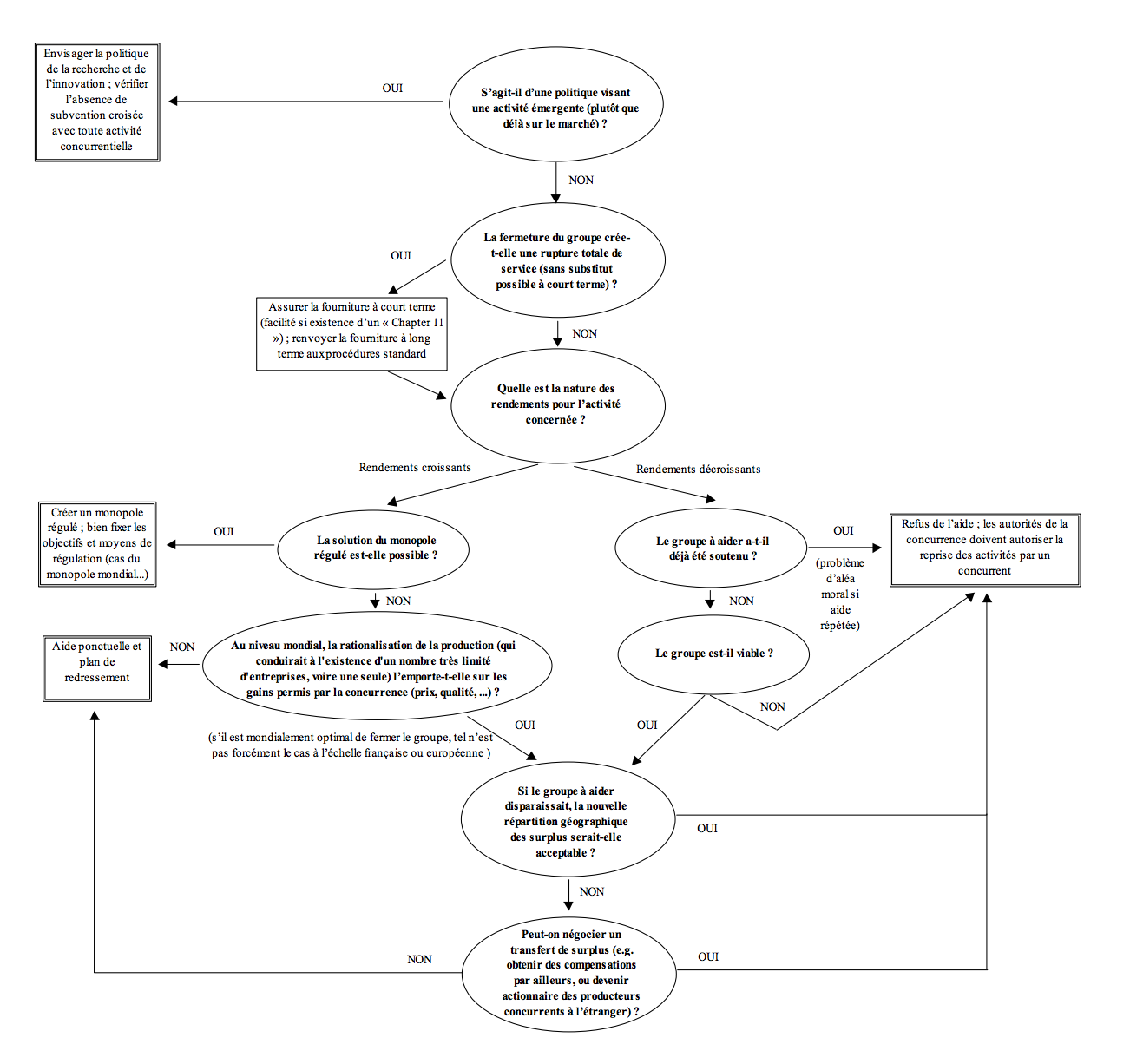
Dans un document de travail de 2005, le Ministère de l'Economie, des Finances et de l'Industrie présente, en annexe du document "Politique industrielle et politique de la concurrence", un arbre de justification des politiques industrielles très intéressant, permettant entre autre d'identifier les situations aboutissant en théorie à un "refus de l'aide", de celles devant se solder par une "aide ponctuelle et plan de redressement"... Par exemple, un groupe non-viable, ayant déjà été aidé ou dont la disparition entraînerait une nouvelle répartition géographique de surplus acceptable ne doit pas recevoir d'aide. Point ! C'est malheureux pour les employés de cette entreprise, mais c'est toute l'histoire de la destruction-création de Schumpeter. Alors oui c'est bien beau d'aller faire semblant de s'intéresser à la sauvegarde de ces emplois devant les caméras (gouvernements de droite comme de gauche dans le viseur), mais regardons un peu vers l'avant plutôt que de nous appesantir sur notre passé...
Conclusion: Les marchés ne fonctionnent pas parfaitement, à la fois quand l'Etat n'intervient pas assez (information imparfaite, externalité...), mais aussi quand l'Etat intervient trop (distorsion, perte d'efficience...). La politique industrielle a un sens si elle a pour objectif de corriger les imperfections du marché, en incitant le développement de certains secteurs apparaissant comme à fort potentiel et pouvant apporter un avantage comparatif futur pour le pays (avec des retombées positives pour l'ensemble de l'économie, ce que l'on apelle en anglais le "spillover effect"). La politique industrielle n'a par contre aucun sens si elle est utilisée afin de protéger des secteurs vieillissants, sans avantage comparatif et étant condamné à disparaître sur le moyen/long terme.
Cet article est mis à disposition selon les termes de la licence Creative Commons Attribution - Pas de Modification 4.0 International. N'hésitez donc surtout pas à le voler pour le republier en ligne ou sur papier.

